Carsharing Platform
Bringing together the best technologies from the web and native mobile apps for iPhone and Android for a car-sharing service.
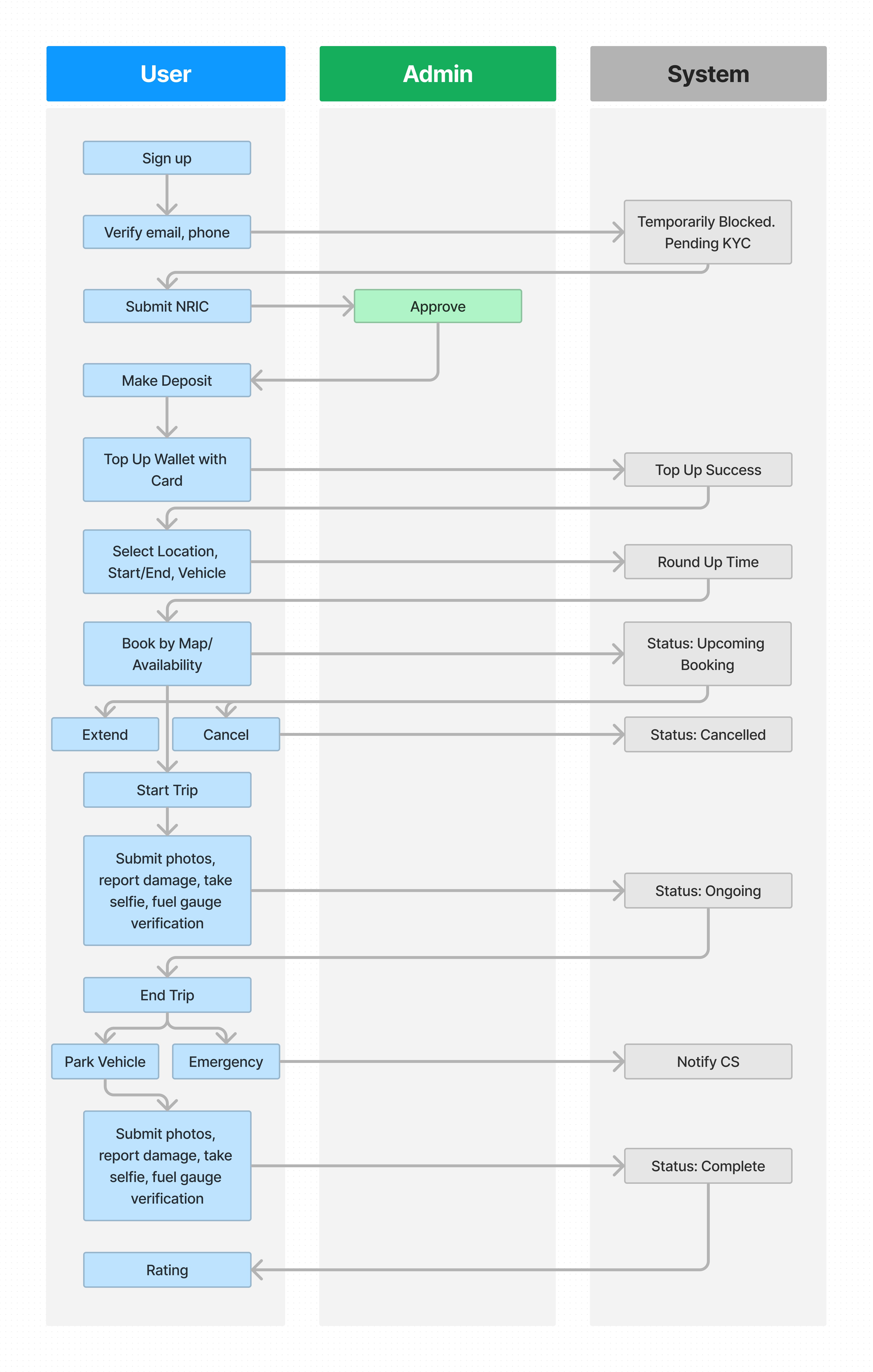
Examples of Features
Real-Time GPS & Remote IoT Unlock
Secure unlocking of vehicle aided by compulsory photos and upon inspection. Connects to car via GPS and Internet of Things (IoT) to remotely unlock when pre-requisites are met.
Seamless Digital Wallet & Payments
A consumer-friendly digital wallet and card top-ups through the mobile application makes it easy to both the company and the end-user to transact seamlessly.
Full Overview of Fleet and Operations
Administrators can access vehicle schedules or download reports of the database, while also attending to and resolving damage reports individually. Cleaning schedules can also be automatically assigned to specific or groups of vehicles.


